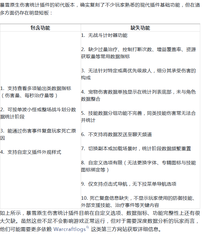
魔兽:暴雪自带伤害统计仍有很多不足!这个插件大概率还能用!






尽管受暴雪限制,Details! 的可统计数据和分析维度大幅缩水,但它依旧保留了丰富的自定义选项,操作界面也与玩家习惯的样式高度契合。如果你想找一款功能比暴雪原生插件更强大、设置简单且支持深度定制的伤害统计插件,那么 Details! 依旧是不二之选。
文章版权和声明
三乐网遵循行业规范,本站的文章均来源于原创,转载务必注明来源于三乐网,不尊重原创的行为我们将追究相关责任
热门帐号
推荐资讯
热门资讯
湘ICP备20000026号-2